Latest News
🎈Laura defended her PhD thesis. Congratulations! 🎈
Alessa defended her thesis in February! Congratulations Alessa! 🥳
We celebrated Christmas together with raclette and Glühwein.
Merry Christmas and Happy New Year from the Robatzek Team!
Join us on Sept 30th at 6:30pm, for the opening of Ludwig, Max + U, a new platform for exhibitions and dialogue that connects cutting-edge research with society at the LMU.
The inaugural exhibition, created by the Faculty of Biology and featuring contributions from Silke, celebrates the beauty and diversity of biodiversity.
The exhibition will run for a year!
Silke is giving a guided tour about olive trees and their story in the Munich-Nymphenburg Botanical Garden on the 2nd of August at 12h. See you there!
Silke was awarded with an ERC Grant, for her research project PROTaX (Designing a Novel Protein Inspired Therapeutic Against Xylella).
Robatzek members attend and contribute to the MPMI 2025 Conference!
Meet us there and check our posters!
Elif participated in the “ExRNA research and innovation to improve human and plant health” Meeting in Hamburg.
Latest Publications
ISEV: Extracellular Vesicles From Xylella fastidiosa Carry sRNAs and Genomic Islands, Suggesting Roles in Recipient Cells
Das Rätsel um Xylella fastidiosa und die Immunität des Olivenbaums
JEV: “Practical advice for extracellular vesicle isolation in plant–microbe interactions: Concerns, considerations, and conclusions” Read more
Plant Direct: “Broad-scale phenotyping in Arabidopsis reveals varied involvement of RNA interference across diverse plant-microbe interactions” Read more
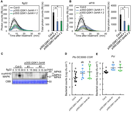
The Plant Cell: “The leucine-rich repeat receptor kinase QSK1 regulates PRR-RBOHD complexes targeted by the bacterial effector HopF2Pto“ Read more
Cell Host & Microbe: “Messenger RNA just entered the chat”: The next layer of cross-kingdom RNA transfer. Read more
Nature Communications: NET4 and RabG3 link actin to the tonoplast and facilitate cytoskeletal remodelling during stomatal immunity. Read more
If you wish to learn more about Silke and her motivation to research, check this link











